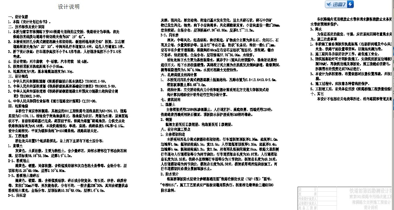
(2.5+13.6+13.6+2.5)m框架桥(秣周路立交桥) - 【vip图纸版块】 - 道桥网-桥梁之家—打造桥梁行业最大、最专业的桥梁资料和技术交流基地!道桥之家网! - daoqiao.net
backformer
管理员
管理员
  • 金币77129枚
  • 威望446点
  • 贡献值428点
  • 桥币218个
  • RMB15520元
  • 终身成就奖
  • 特殊贡献奖
  • 社区居民
阅读:8221回复:1

(2.5+13.6+13.6+2.5)m框架桥(秣周路立交桥)

楼主#
更多 发布于:2013-05-29 17:44
(2.5+13.6+13.6+2.5)m框架桥(秣周路立交桥)
附件名称/大小 下载次数 最后更新
(2.5+13.6+13.6+2.5)m框架桥(秣周路立交桥).rar (869KB)  1 2013-05-29 17:44
1、不要问论坛能为你做什么,而要问你为论坛做了什么; 2、一个好的站点是靠大家的努力建成的,懒于回答别人的人也不会得到别人的回答; 3、如果你发现你论坛金币不够,下载不了东西,那就证明你很不地道,从来不知道奉献,只懂得索取。
backformer
管理员
管理员
  • 金币77129枚
  • 威望446点
  • 贡献值428点
  • 桥币218个
  • RMB15520元
  • 终身成就奖
  • 特殊贡献奖
  • 社区居民
1楼#
发布于:2013-05-29 17:48
铁道部第四勘测设计院
1、不要问论坛能为你做什么,而要问你为论坛做了什么; 2、一个好的站点是靠大家的努力建成的,懒于回答别人的人也不会得到别人的回答; 3、如果你发现你论坛金币不够,下载不了东西,那就证明你很不地道,从来不知道奉献,只懂得索取。
游客


返回顶部